Светодиодный осциллограф: подготовка

Пока ко мне едут детали то для одного проекта, то для другого, я занимаюсь вопросом, для которого едут третьи детали. Это маленькая необязательная часть для большого «AY-оркестра»: анализатор сигнала типа «осциллограф» на светодиодной матрице 8 на 8. Он не нужен для работы звука, но нужен для визуального эффекта: люди в нашу эпоху любят глазами, и проект нужно представить на видео.

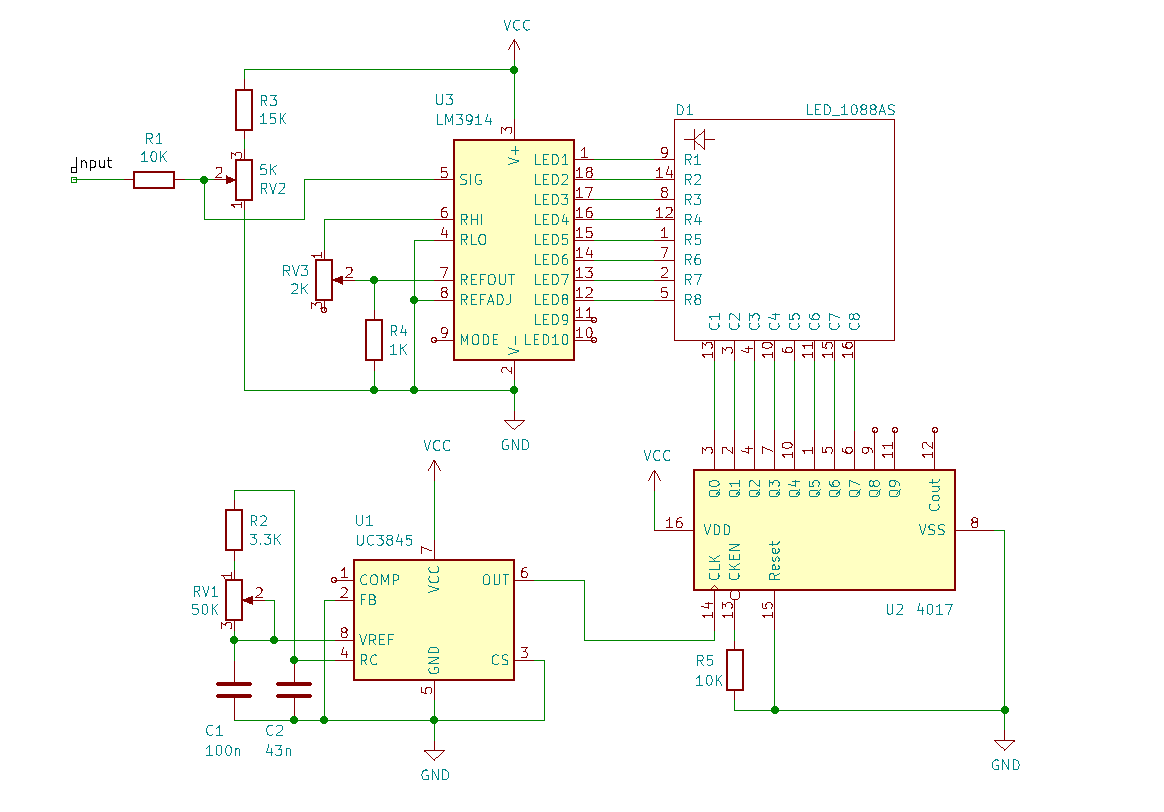
Конструкция устройства родом из 70-х: готовая микросхема анализатора уровня LM3914, которая обычно применяется для индикатора в форме прыгающего столбика, плюс счётчик Джонсона CD4017 и генератор частоты на NE555 для создания горизонтальной развёртки сигнала. В моём случае генератор выполнен на ШИМ-контроллере UC3845, чтобы уменьшить количество деталей, но суть точно такая же.

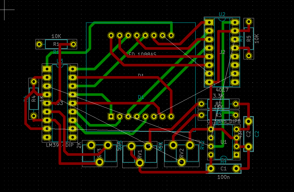
Одна из фишек общей затеи в том, что я не хочу делать её на заводской печатной плате. Это скучно. Вместо этого я хочу сделать всё как мы любим, монтаж на километре провода типа МГТФ. И для тренировки как раз хочу собрать пару небольших платок осциллографа, прежде, чем переходить к огромной плате основного устройства.

Но чтобы сделать такой монтаж эффективно, мне всё равно пришлось сделать проект в KiCad. Попутно пришлось нарисовать символы для LM3914 в корпусе DIP (в библиотеках только версия в PLCC20 с другой распиновкой) и для светодиодной матрицы 1088AS. Из всего этого я нарисовал схему.

Далее я сделал «разводку». Выглядит как что-то бесполезное и неудачное: дорожки недоразведены, компоненты расположены специфическим образом. Но это просто шпаргалка для соединений монтажным проводом: я нашёл такую конфигурацию, которая позволит сделать большую часть соединений неизолированными проводками, а часть будет набросана МГТФ-ом, который позволяет делать многослойный пространственный монтаж — в таком проекте нет нужды ограничиваться двумя слоями и делать переходные отверстия.

Пока примерно прикинул расположение элементов на монтажной плате. Жду подстроечные резисторы трёх номиналов и панельку под DIP8, у меня закончились. Потом соберу пробный вариант, и посмотрим, как оно работает.